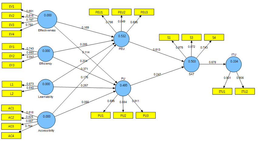
Statistik Auswertung in SmartPLS

SmartPLS ist ein Analyseprogramm, dass, ähnlich wie SPSS AMOS, eine Grafikoberfläche für Konfirmatorische Faktoranalysen (CFA) oder Strukturgleichungsmodelle (SEM/SGM) benutzt.
Damit ist SmartPLS sehr benutzerfreundlich und eignet sich hervorragend für beispielweise die Validierung von psychometrischen Erhebungsinstrumenten. SmartPLS benutzt dabei die Methode der Partial Least Squares Regression (PLS). Seit einigen Jahren wird es zunehmend beliebter, auch wenn es nicht open source und kostenpflichtig ist.











